简体版
|
繁体版
无障碍
集
网站首页
机构概况
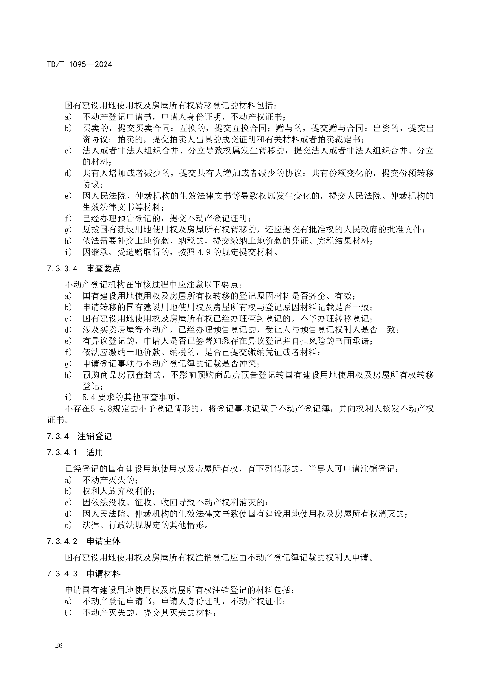
信息公开
征地信息专栏
专题专栏
网上办事
26858360
不动产登记规程
20
市自然资源局
桂林市不动产登记和交易中心
2025-08-15
245959
政策依据
当前位置:
首页
>
专题专栏
>
不动产登记
>
政策依据
不动产登记规程
2025-08-15 10:35 来源:市自然资源局 作者:桂林市不动产登记和交易中心
我要收藏
公共资源调用站点
文章分享
分享
微信
头条
微博
空间
qq
【字体:
大
中
小
】
打印
文件下载:
关联文件: